2026ジャパン・ケーキショー東京の出品申し込みが5月15日より始まります。
作品の規定が書かれている開催要綱はガトー誌6、7月号 及び下記に掲載しております。
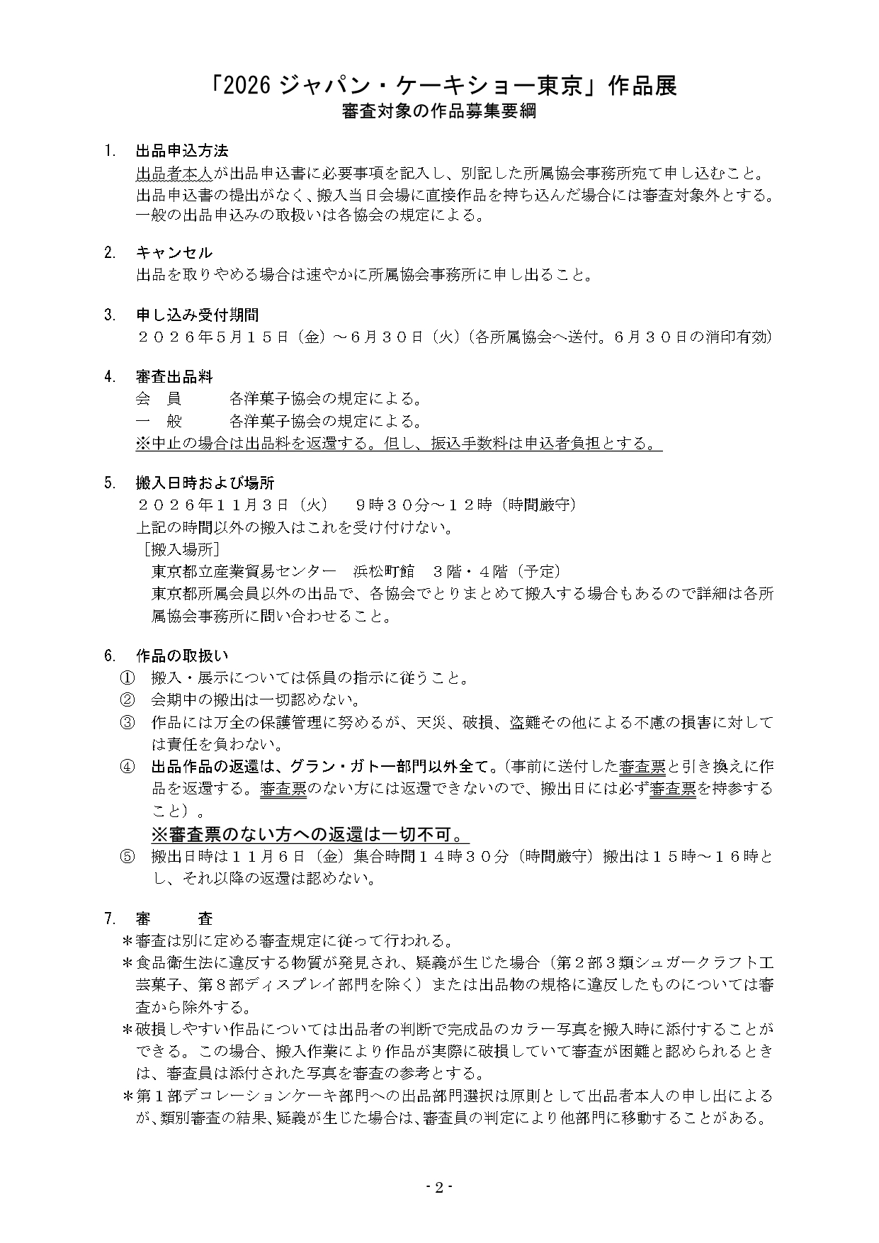
・開催要綱PDFデータはこちら⇒2026ジャパン・ケーキショー開催要綱
・出品のお申込み(東京都以外の方)⇒こちら 各都道府県の洋菓子協会へお問合せお願いいたします。
・出品のお申込み(東京都からの方)⇒こちら
ジャパン・ケーキショーについての最新情報はホームページに掲載致しますので、定期的にご確認をお願い致します。
◎開催要項 昨年からの変更点
・ジュニア部門:台座の上に乾燥材を置いても減点にはなりません。
・味と技(1類アメと2類チョコレート)部門:サイズの高さが120㎝以内となりました。
ピエスモンテに飾るアントルメの大きさが18㎝となりました。
(昨年まで高さ150㎝以内、アントルメの大きさは18~24㎝以内でした。)
・ディスプレイ部門 :テーマは クリスマス です。
・ギフト菓子部門: 高さ制限25㎝となりました。審査分配は味とクオリティが100%となりました。
(昨年までネーミング20%、味とクオリティ80%)
◎出品のお申込み方法
※会員の方も非会員の方も、在住されている県もしくは勤務先のある県へ出品申し込みをお願いいたします。(すべての都道府県に洋菓子協会はございます。)
また、勤務先無しの方は勤務先の欄を空欄でお願いいたします。
● お申し込みをご希望の方はそれぞれの都道府県の協会へご連絡をお願いいたします。
(お申し込みお問い合わせはGW以降にお願いいたします。)
● 東京都洋菓子協会からお申込みをされる方 (東京都に勤務先、もしくはお住まいのある方)
会員、非会員ともに東京都に勤務先もしくはお住まいのある方は 5月よりホームページ内のジャパンケーキショーお申込みフォームよりお申し込みいただけます。
出品申し込み締め切りは6月30日(火)までとなっております。

◎注意事項
第5部 ジュニア部門には マジパン仕上げ と アメ細工。
第6部 エコール部門には マジパン仕上げ と バタークリーム仕上げ。
がございます。
その他、第1部 デコレーションケーキ部門にも 1類マジパン仕上げ と 2類バタークリーム仕上げ がございますのでご注意下さい。
搬入時の置き間違えによる審査対象外が毎年発生しております。十分ご注意下さい。












